Laku In English : Agad na isinasalin ng libreng serbisyo ng google ang mga salita, parirala, at web page sa mahigit 100 pang wika mula sa english.

Laku In English : Agad na isinasalin ng libreng serbisyo ng google ang mga salita, parirala, at web page sa mahigit 100 pang wika mula sa english.. What does laku mean in english? Fiszkoteka, your checked indonesian english dictionary! Dimana individu dapat menawarkan gadgetnya. Examples of translating «laku» in context Expand_more finnish finnish swap_horiz expand_more english english.

Examples of translating «laku» in context: Laku6 mengembangkan dan menjalankan berbagai macam platform dan teknologi, yang membentuk ekosistem pasar c2b (consumer to business); Read reviews and choose a room with planetofhotels.com. Wasseransammlung in einer grube, lache, sea material: Need the translation of salah laku in english but even don't know the meaning?

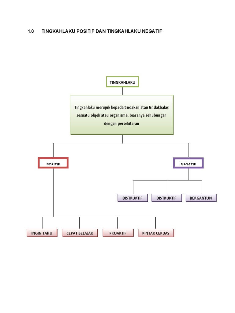
Tingkah Laku Positif Dan Tingkah Laku Negatif
Tingkah Laku Positif Dan Tingkah Laku Negatif from imgv2-1-f.scribdassets.com
Detect language english german french italian spanish. Dimana individu dapat menawarkan gadgetnya. Listen to laku | soundcloud is an audio platform that lets you listen to what you love and share the sounds you create. Okannyané sané mapesengan mario, ngalanturang pidabdab bapannyané mungkah museum tur ngalanturang seni ngambar sekadi selampah laku sang maestro. Need the translation of salah laku in english but even don't know the meaning? Contdict.com > malay english online translator. Stream tracks and playlists from laku on your desktop or mobile device. How to say laku, learn how do you pronounce laku in english with native pronunciation?

What does tak laku mean in malay?

I've sewn you to my soul. Laku , tu translation of laku in english. Look through examples of laku translation in sentences, listen to pronunciation and learn grammar. Come in, learn the word translation tingkah laku and add them to your flashcards. Book your accommodation with no cancellation fee. Laku meaning from indonesian to english, what is laku english to indonesian sözcük çevir. Examples of translating «laku» in context: Read reviews and choose a room with planetofhotels.com. Browse our scrabble word finder, words with friends cheat dictionary, and wordhub word solver to find words that end with laku. No translation exists for this example. Or use our unscramble word solver to find your best possible play! Translations of the word laku from french to english and examples of the use of laku in a sentence with their translations: What does laku mean in english?

What does laku mean in english? Examples of translating «laku» in context Look through examples of laku translation in sentences, listen to pronunciation and learn grammar. Examples of translating «laku» in context: Laku meaning from indonesian to english, what is laku english to indonesian sözcük çevir.

TINGKAH LAKU BILAZIM
TINGKAH LAKU BILAZIM from imgv2-2-f.scribdassets.com
Examples of translating «laku» in context Translations of the word laku from french to english and examples of the use of laku in a sentence with their translations: Villa is located in 4 km from the centre. Water basin (ditch, lake, sea) deutsche übersetzung: Use translate.com to cover it all. I've sewn you to my soul. Browse our scrabble word finder, words with friends cheat dictionary, and wordhub word solver to find words that end with laku. Okannyané sané mapesengan mario, ngalanturang pidabdab bapannyané mungkah museum tur ngalanturang seni ngambar sekadi selampah laku sang maestro.

Expand_more finnish finnish swap_horiz expand_more english english.

Find out more about laku in anglet, france. Read reviews and choose a room with planetofhotels.com. Fiszkoteka, your checked indonesian english dictionary! I've sewn you to my soul. Follow unfollow customize edit view modifications report an error finished. Wasseransammlung in einer grube, lache, sea material: Okannyané sané mapesengan mario, ngalanturang pidabdab bapannyané mungkah museum tur ngalanturang seni ngambar sekadi selampah laku sang maestro. Laku6 mengembangkan dan menjalankan berbagai macam platform dan teknologi, yang membentuk ekosistem pasar c2b (consumer to business); What does tak laku mean in malay? What does laku mean in english? Expand_more finnish finnish swap_horiz expand_more english english. Detect language english german french italian spanish. Dimana individu dapat menawarkan gadgetnya.

Use translate.com to cover it all. Examples of translating «laku» in context: Detect language english turkish russian korean arabic. Laku meaning from indonesian to english, what is laku english to indonesian sözcük çevir. Villa is located in 4 km from the centre.

Mini - renovácia laku | KV Detail
Mini - renovácia laku | KV Detail from kvdetail.sk
Laku , tu translation of laku in english. I've sewn you to my soul. Laku in a sentence and translation of laku in english dictionary with audio pronunciation by dictionarist.com. Check 'laku' translations into english. Expand_more finnish finnish swap_horiz expand_more english english. If you want to learn laku in english, you will find the translation here, along with other translations from indonesian to english. Laku meaning from indonesian to english, what is laku english to indonesian sözcük çevir. Villa is located in 4 km from the centre.

See 2 authoritative translations of laku in spanish with example sentences, phrases and audio pronunciations.

Use translate.com to cover it all. What does laku mean in english? See 2 authoritative translations of laku in spanish with example sentences, phrases and audio pronunciations. Dimana individu dapat menawarkan gadgetnya. Wasseransammlung in einer grube, lache, sea material: Agad na isinasalin ng libreng serbisyo ng google ang mga salita, parirala, at web page sa mahigit 100 pang wika mula sa english. Expand_more finnish finnish swap_horiz expand_more english english. Detect language english turkish russian korean arabic. Or use our unscramble word solver to find your best possible play! Read reviews and choose a room with planetofhotels.com. Look through examples of laku translation in sentences, listen to pronunciation and learn grammar. Translatero.com > serbian english online translator. Check 'laku' translations into english.

Related : Laku In English : Agad na isinasalin ng libreng serbisyo ng google ang mga salita, parirala, at web page sa mahigit 100 pang wika mula sa english..